搜索
学校主页
Toggle navigation
首页
学校概况
学校简介
荣誉之窗
特色建设
校园公告
校园新闻
德育工作
聚焦品格
主题活动
特色发展
关心下一代
文体艺术
教务管理
它山之石
招考信息
学科教研
课堂教学
师生成长
教育科研
教科通告
教科简讯
课题研究
教科成果
教科前沿
党团工建
团队建设
党员风采
教工之家
党建品牌
党建动态
后勤管理
校园安全
校产装备
食堂财务
首页
>
学校概况
>
校园公告
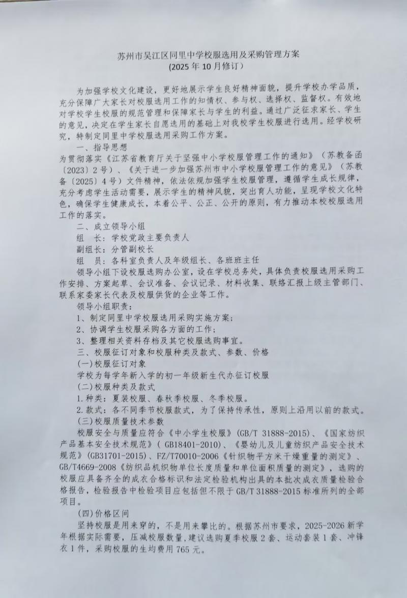
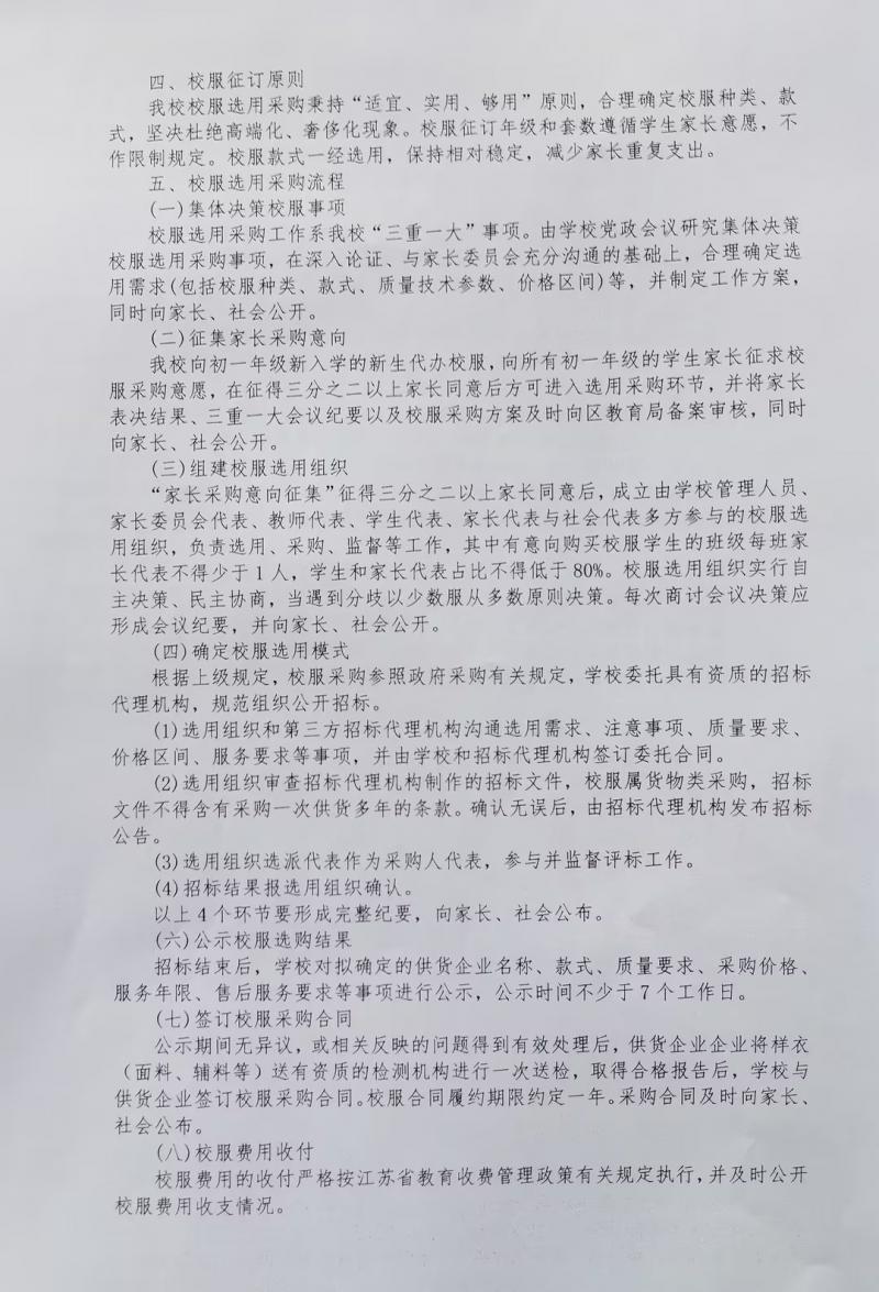
同里中学校服采购方案公示
日期:2025-12-16 13:45:00 浏览量:
2
操作>>
上一篇:
没有了
下一篇:
研究性学习成果展评活动获奖公示
返回首页
关闭页面